图书馆关于组织参加第七届广西高校大学生"学问杯"影评大赛的通知
来源:图书馆综合办公室
责编: 陈智滨
发布时间:2026-01-13
浏览量:230
各位读者:
为深化美育教育,融合AI技术赋能影视艺术创作,现组织我校学生参加由广西高等教育学会图书馆专业委员会主办的第七届广西高校大学生“学问杯”影评大赛。大赛设置 “文本影评”与“AIGC光影新创”双赛道,鼓励学生围绕指定影片以文抒怀或技术创编。作品征集期为2026年1月13日至4月10日,参与大赛的详细要求及相关事宜请看附件。
参赛者可扫码加入广西高校学问杯影评大赛参赛作者QQ 群:787609101(参赛者自愿选择,也可随时退出)。 
我校图书馆联系方式:张老师,18507798599
附:关于举办第七届广西高校大学生“学问杯”影评大赛的通知
图书馆
2026年1月13日
附件:
关于举办第七届广西高校大学生“学问杯”影评大赛的通知
为深入贯彻落实习近平总书记关于美育的重要讲话精神,贯彻落实中共中央办公厅、国务院办公厅《关于全面加强和改进新时代学校美育工作的意见》,积极探索人工智能技术在影视艺术赏析与创作领域的创新应用,引导高校师生以影鉴史、以笔抒怀,全面提升审美鉴赏能力与数字人文素养,搭建感悟时代精神、抒发家国情怀的优质文化交流平台,助力校园文化建设与全民阅读工作提质增效,广西高等教育学会图书馆专业委员会特举办以“影卷启灵思 翰墨书山河”为主题的第七届广西高校大学生“学问杯”影评大赛。现将有关事项通知如下:
一、大赛主题
影卷启灵思 翰墨书山河
二、组织机构
主办单位:广西高等教育学会图书馆专业委员会
承办单位:广西艺术学院图书馆
协办单位:广州红霖信息科技有限公司
三、参赛对象与赛道设置
参赛对象:广西高校大学生。
大赛设置两个赛道:
1.文本影评赛道:以文字形式提交影评作品。仅限个人参赛。
2.AIGC光影新创赛道(短片二创):围绕指定影片的经典对白,利用AIGC技术进行视觉化二次创作,生成创意短片。可个人参赛或团队参赛(不超过3人)。
四、报名与投稿方式
(一)报名方式:登录2026年广西第七届高校大学生“学问杯”影评大赛平台报名(网址:http://movie.hl-idea.com),参赛者在平台上实名注册后,选择个人所属院校对应的省份赛区,按照官方网站提示报名参赛并提交参赛作品,参赛者请务必如实填写作者确切信息,方便大赛组委会日后联系。
(二)投稿方式
在大赛平台投稿时须明确选择所参加的赛道(文本影评赛道/AIGC光影新创赛道),每名参赛者(无论个人或团队成员)仅限选择一个赛道提交1件作品;本次赛事采用匿名评审机制,参赛作品内容中均不得出现报名相关信息,如出现将被取消参赛资格;影评大赛不再接收纸质版和实物作品,所有参赛作品将以大赛平台的投稿信息为准。两个赛道投稿方式如下:
1.文本影评赛道
参赛者在大赛平台“文本影评赛道”模块填写报名信息及提交电子版报名表+电子版作品(“李晓+《电影名称》影评+高校名称”)+上传签字版《版权声明书》。
2.AIGC光影新创赛道(短片二创)
参赛者在大赛平台“AIGC光影新创赛道”模块填写报名信息及提交电子版报名表+参赛作品(“张华+《电影名称》作品名称+高校名称”)+《AIGC创作说明与提示词报告》+上传签字版《版权声明书》,请将以上4份材料文件按平台要求提交,AIGC赛道团队参赛需指定一名第一作者(队长)负责报名与联络,并填写所有团队成员信息。
五、通用参赛要求
1.参赛者必须认真填写参赛表格,提供真实个人资料,如果不填写或者填写不全者、填写内容虚假者将被取消参赛资格。
2.参赛作品要求务必原创,核心观点与创意必须由参赛者主导。作品必须从未在任何报刊或其它公共媒体(包括互联网)上先行刊载过。
3.参赛者应遵守学术道德和学术规范,严禁剽窃。大赛组委会一旦发现参赛作品或其一部分已在报刊和互联网等公共媒体上先行刊载、涉嫌抄袭、洗稿或侵犯他人知识产权(包括但不限于直接套用他人提示词Prompt),将严肃处理,立即取消其参赛资格。禁止参赛作品一稿多投。
4.参赛作品必须内容健康,不能含有色情、暴力因素,不能与中华人民共和国法律相抵触。
5.所有参赛作品将不予退还,请参赛者自留备份。
6.所有参赛作品版权归作者本人所有,主办方不承担包括名誉权、隐私权、著作权、商标权等纠纷而产生的法律责任,其法律责任由参赛者本人承担。但主办方拥有媒体宣传使用权;对于入围和获奖作品,除非特别申明,组委会有权无偿在媒体上展示、展播、结集出版,或用于与艺术教育相关的活动。组委会享有将影评大赛入围和获奖作品用于影视教育和知识产权宣传等非商业性活动的展出和使用权。
7.本通知一旦发生变动,将会在官方公众号上提示修改内容。若参赛者不接受修改条款,有权退出此次大赛。如果参赛者在公告发出七个工作日后仍未通知组委会放弃参赛,则视参赛者为接受所有变动内容。
六、赛道参赛要求与细则
(一)文本影评赛道
1.作品要求:参赛作品必须由参赛者本人进行独立创作(不接受两人及以上合作作品),作品须为电影评论作品,题目可自拟,应主题鲜明,观点独到,层次清晰,论述充实,行文流畅,正文不少于800字,上限3000字,内容请勿插入图片。如在文章中引用任何其他人的文字,请在文中相应处加标底注或尾注。
2.AIGC限制:禁止使用AIGC工具生成文章主体内容。
3.文档格式要求:Word文档,格式要求:题目三号黑体,小标题四号黑体,正文小四宋体,单倍行距。
4.每个参赛作者仅需提交一篇稿件,建议投稿前自行查重,低于20%查重率为有效投稿,有效稿件方可参与评奖,高于20%查重率的稿件将直接淘汰并取消评奖。
5.作者署名仅限一人。
(二)AIGC光影新创赛道(短片二创)
1.创作主题:挑选指定电影的经典对白作为蓝本,利用AIGC工具创作全新的视觉短片,鼓励风格化重塑。
2.技术要求:视觉画面主体(建议超80%)须由AIGC生成。
3.作品规格:时长1至3分钟。MP4格式,分辨率不低于1080P。视频右下角全程标注“AIGC创作”水印。
4.版权与合规:
(1)作品须具有视觉上的“转化性”,不得模仿原电影画面。
(2)合理引用的原片画面片段累计不得超过作品总时长的10%(建议不超过45秒)。
(3)背景音乐、字体等非原创素材须有合法授权。使用AI语音合成时建议避免模仿原片演员声音。
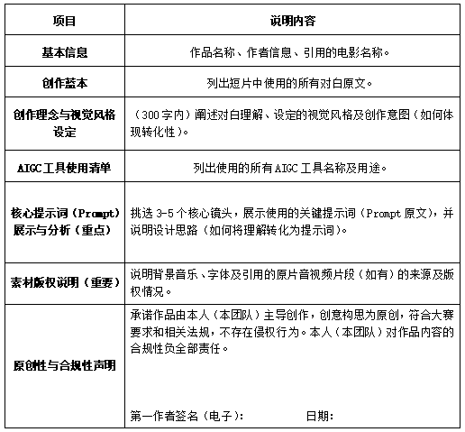
5.投稿内容:提交MP4视频文件及PDF格式的《AIGC创作说明与提示词报告》(模板见附件2)。
七、评奖细则
大赛评奖遵循公开、公平、公正的原则,两个赛道分开评审。
(一)文本影评赛道
1.大赛评奖分为初评、终评两个阶段。
2.大赛初评阶段,由各个参赛院校图书馆通过大赛官方平台进行线上评审评选入围作品递交终评委员会;终评阶段,由终评委员会通过大赛官方平台进行线上评审最终评定优胜者。
3.终评作品入选比例原则:参赛院校图书馆初赛有效作品低于10篇的推荐1篇入选,30篇以内按初赛有效作品10%的比例推荐入选,30篇以上按15%的比例推荐入选。(各参赛院校最多不超过10篇有效作品入选)。
4.初评委员会由各参赛院校教师组成。
5.终评委员会的构成,由资深的专家学者、专业人士组成,终评作品将进行匿名评审。
(二)AIGC光影新创赛道
1.不设初评,由组委会组织专家(含影视制作、艺术设计、AI领域专家)直接评审。
2.评审重点:视觉创意与风格(40%)、理解转译与诠释(30%)、技术应用与实现(30%,重点考察提示词报告)。
八、大赛日程
1.作品征集:2026年1月13日至2026年4月10日。
2.作品初评(仅文本赛道):2026年4月11日至2026年4月29日(由各参赛院校图书馆进行初评)。
3.作品终评:2026年4月30日至2026年5月10日(由组委会组织专家进行匿名终评)。
4.颁奖典礼:时间另行通知。
九、影片范围
本届大赛文本影评赛道与AIGC光影新创赛道的影片范围如下(参赛选手从中挑选一部进行创作参赛):
【南京照相馆】中国2025年、【志愿军:浴血和平】中国2025年、【得闲谨制】中国2025年、【哪吒之魔童闹海】中国动画片2025年、【热烈】中国2023年、【年少日记】中国2023年、【守岛人】中国2021年、【与玛格丽特的午后】法国2010年、【机器人总动员】美国动画片2008年、【心灵捕手】美国1997年。
十、奖项设置
(一)文本影评赛道奖项
奖项按照普通本科组和职业院校组(含职业本科、高职高专院校)分别评奖,通过初评的作品视为入围作品,最终奖项将从入围作品中产生:
(二)AIGC光影新创赛道奖项
奖项按照普通本科组和职业院校组(含职业本科、高职高专院校)混合评选,各奖项若经评审委员会综合评议,无参赛对象达到对应奖项的评选要求,该奖项将直接空缺,不进行降格授予。
(三)组织奖与指导老师奖
1.组织奖:普通本科组和职业院校组(含职业本科、高职高专院校)分别设最佳组织单位奖(5家)、优秀组织单位奖(10家),并颁发奖牌。最佳组织单位奖、优秀组织单位奖的获奖单位还将设最佳组织个人奖、优秀组织个人奖各1名,并颁发证书。评选规则见附件1。
2.指导老师奖:入围作品获得等级奖(特、一、二、三等奖)的指导老师获颁证书。获一等奖(含特等奖)的指导老师获“最佳指导老师奖”,其余获“优秀指导老师奖”。同一指导老师不重复授奖,取最高奖项,仅颁发1个最高奖项证书。
十一、联系方式
广西高等教育学会图书馆专业委员会秘书处:
李老师 电话:18978184303
广西艺术学院图书馆:
甄老师 电话:15778036865
广州红霖信息科技有限公司:
邹老师qq:1307802403 电话:13302385353
十二、其他
本次大赛最终解释权归大赛主办方组委会。
本次大赛官方报名网站:http://movie.hl-idea.com。
本次大赛各项奖品由广州红霖信息科技有限公司提供。
广西高等教育学会图书馆专业委员会
2026年1月13日
附件1:
2026年组织奖评选规则
注:两个赛道投稿均计入有效稿件总数。普通本科组和职业院校组(含职业本科、高职高专院校)分别排名。
评选公式:总分 = 有效稿件篇数分(A部分)+ 获奖作品对应分(B部分)
1.A部分:有效稿件篇数分(需达到60篇方可参评)
(1)300篇(含)以上则为满分100分;
(2)60篇-299篇则按有效稿件篇数占比计算,如有效稿件篇数为105篇,则对应分值为:105篇/300篇*100%=35分。
2.B部分:获奖作品对应分
(1)文本赛道:特等奖(30分)、一等奖(20分)、二等奖(10分)、三等奖(5分);
(2)AIGC赛道:一等奖(30分)、二等奖(20分)、三等奖(10分)。
奖项设置:各组最佳组织单位奖(排名前5名),优秀组织单位奖(排名第6-15名)。
注:1.如总分排名出现相同分数,则优先有效稿件篇数排前列的单位;
2.最佳/优秀组织个人奖由获奖单位报送组委会名单公示。
附件2:
AIGC光影新创赛道
《AIGC创作说明与提示词报告》模板
(此文档为AIGC赛道必须提交的材料,是评审的重要依据)
附件3:
《版权声明书》模板
(需下载填写签名提交)
版权声明书
一、声明人信息
姓名/团队名称:
身份证号/团队成员身份证号(身份证复印件附后):
联系电话:
二、作品基础信息
作品名称:《 》
作品类型:□短视频 □文本
作品时长: 分 秒
创作完成日期: 年 月 日
三、版权核心声明
本人/本团队郑重声明,上述作品为原创作品,由声明人独立或共同创作完成,声明人是该作品的合法版权持有者。
作品内容及所涉素材(含背景音乐、字幕、画面等)均无抄袭、盗用行为,若使用第三方素材已获得合法授权,不存在任何版权争议。
同意本次比赛主办方在本次赛事评审、获奖公示、非商业宣传推广等活动中无偿使用该作品,使用形式包括在媒体上展示、展播、结集出版,或用于与艺术教育相关的活动。组委会享有将大赛入围和获奖作品用于影视教育和知识产权宣传等非商业性活动的展出和使用权。
若作品因版权问题引发任何纠纷,由本人/本团队承担全部法律责任,与主办方无关;若造成主办方损失,愿全额赔偿。
四、附则
本说明书自签字之日起生效。
声明人签字(个人/团队全体成员):
日期: 年 月 日