手机版
English
学校主站
网站首页
部门概况
部门简介
组织架构
人员简介
学术委员会秘书处
科研管理
工作流程
立项管理
过程管理
结项管理
社会服务
横向技术与咨询服务
文化传承与社会服务
社会公益与志愿服务
成果推介
诚信建设
政策法规
科研诚信活动月
专项管理
智库建设
学术交流
学术团队
政策规章
上级文件
校内文件
下载服务
课题模板
报销模板
科研档案
知识产权
通知公告
首页
通知公告
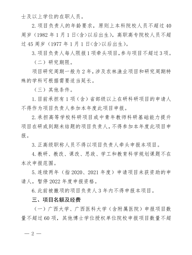
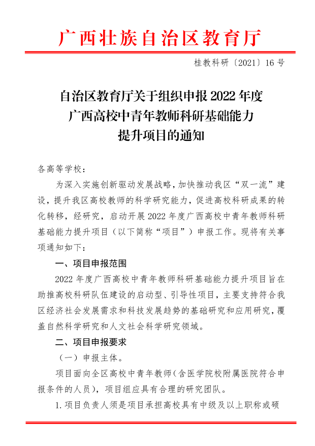
自治区教育厅关于组织申报2022年度广西高校中青年教师科研基础能力提升项目的通知
来源:科研处
责编: 蒋辉平
作者: 王雨
发布时间:2021-11-30
浏览量:
1554
附件:
项目申请书
上一篇:
北海艺术设计学院关于公布2022年度新文科研究与改革实践校级专项项目立项通知
下一篇:
2021年“十四五”规划高校创新创业教育、高等教育国家化专项课题立项通知